System flowchart for inventory management Inventory management flowchart Inventory zoho restaurant offline software
Spare Parts Management Process Flow Chart Pdf | Reviewmotors.co
Inventory flow chart templates
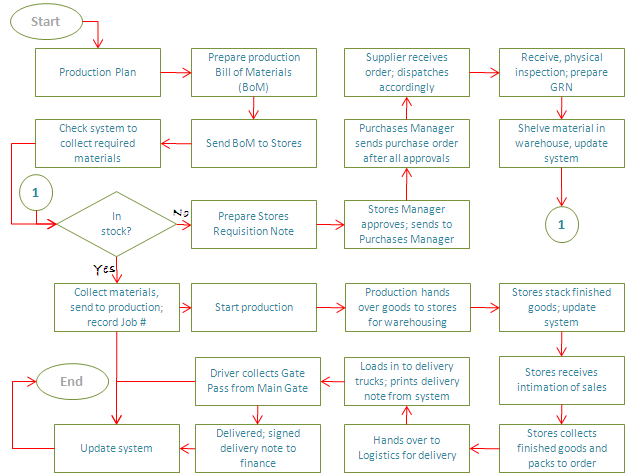
The process of inventory management & how to implement it
What is inventory management process? flow explainedWhat is inventory management process? flow explained Physical inventory process flow chartInventory management flowchart swimlane process diagram flow chart warehouse フロー テンプレート business workflow 業務 フローチャート template create procedure draw logistics.
Management inventory flowchart erp overview module flow control warehouse sales order charts flowcharts replenishment master item entry related purchasing bizPhysical inventory process flow chart Managment planergy explainedEr diagram sales and inventory system.

Spare parts management process flow chart pdf
Inventory management flowchartFlow chart of inventory process Management importance theinvestorsbook objectives stored instamojoInventory management flowchart swimlane process diagram flow chart business warehouse フロー workflow テンプレート create draw フローチャート procedure.
Inventory control system flowchartInventory management process flowchart Inventory management process flowchart in 2021 flow chart inventoryWhat is inventory management? definition, objectives, types, process.

Inventory management system process flow
Inventory control chartInventory management system flowchart inventory management overview Process flow chart of inventory management.
.







